江苏鼎喜机械制造有限公司
联系我们
|
站内地图
服务热线:
15052899955
首页
关于我们
公司介绍
|
企业文化
|
资质荣誉
产品中心
液下泵
|
离心泵
|
自吸泵
|
其他泵
资质荣誉
客户服务
人才战略
人才理念
|
人才招聘
新闻资讯
公司新闻
|
行业动态
|
常见问题
联系我们
产品中心
当前位置:
首页
>
产品中心
> 正文
产品中心
DLT型四氯化钛专用液下泵
FYS型氟塑料液下泵
FY、TCN型立式液下泵
DJB系列耐酸耐磨泵
FSB、FSB-L型氟塑料泵
IHF型氟塑料化工离心泵
IJ型化工离心泵
IH型化工离心泵
CZ型化工离心泵
ZA、ZAO、ZE型石油化工流程泵
QXP型小流量、高扬程切线流泵
SG型管道式离心泵
IS、ISR型单级单吸离心泵
WFB型无密封自控自吸泵
LJYA型料浆泵
磁力泵
高温泵
管道泵
联系我们
江苏鼎喜机械制造有限公司
地址:江苏省靖江市新桥镇新桥东路1号
联系人:顾经理
手机:15052899955
电话:0523-88908321
传真:0523-88908321
邮编:214500
网址:www.jsdxjx.com.cn
邮箱:dx@jsdxjx.com.cn
产品中心
Product Center
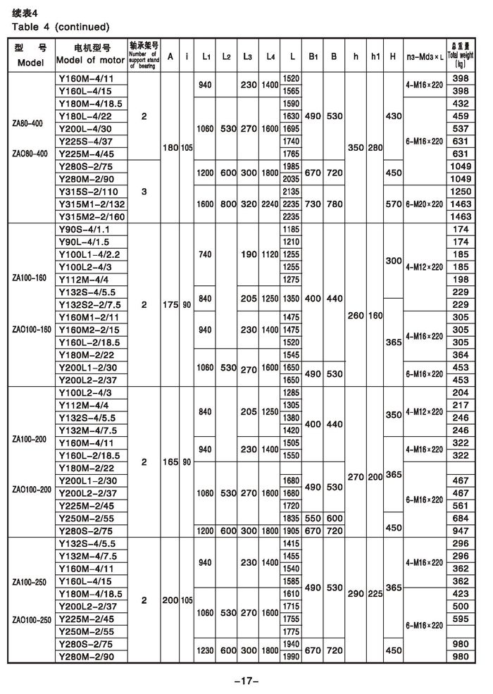
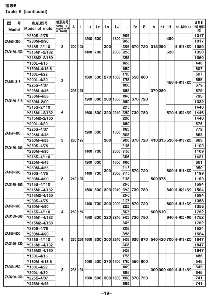
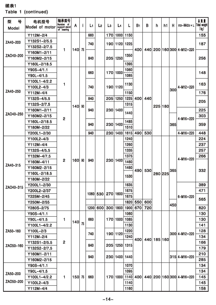
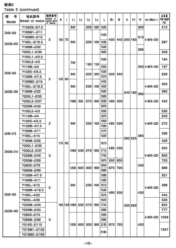
ZA、ZAO、ZE型石油化工流程泵
ZA、ZAO石油化工流程泵,是根据AP1610和VDMA24297(轻/中型)规范设计的。 应用范围:本泵适合输送清洁或含有颗粒的液体,低温或高温的液体,中性或有腐蚀性的液体。 主要用途:炼油厂、石油化工学工业、煤加工工业和低温工程化学工业、造纸、纸浆业、制糖业和普通流程工业供水厂、海水淡化厂供...
产品详情
[上一个:
CZ型化工离心泵
]
[下一个:
QXP型小流量、高扬程切线流泵
]